Payment
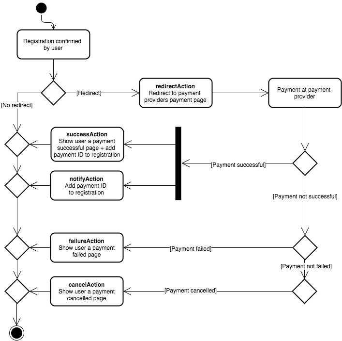
The extension supports custom payment methods, which can be added by creating an own extension that adds a new payment method and implement Event Listeners for the PSR-14 Events for the different payment actions. It is required, that the payment is processed by an external payment provider (e.g. Paypal payment page). Please refer to the General workflow image shown below.
It is also required, that each Event Listener uses a Fluid standalone view to render the output that will be shown in the desired payment action in sf_event_mgt
Note
Please note, that it is only possible to start the payment process after the registration has been confirmed by the user.
This section describes how to create your own payment solution for sf_event_mgt which makes use of the provided payment actions.
I will assume, that the new payment method is called
mypaymentmethod and the extension key for the new
payment method is
sf_
General workflow
Depending on the selected payment method, the user is redirected to the payment providers payment page.
As a reference, please check this demo extension: https://github.com/derhansen/sf_event_mgt_payment_demo
1. Blank extension
First of all you need a blank TYPO3 extension with at least an
ext_ and an
ext_ file.
2. Registration of payment method
Add the following content to the file
ext_:
// Register payment provider
$GLOBALS['TYPO3_CONF_VARS']['EXTCONF']['sf_event_mgt']['paymentMethods']['mypaymentmethod'] = [
'class' => 'DERHANSEN\\SfEventMgtMypaymentmethod\\Payment\\Mypaymentmethod',
'extkey' => 'sf_event_mgt_mypaymentmethod'
];
3. Implement Event Listeners
Depending on the requirements of the payment method, you should implement an Event Listener for available PSR-14 Events. You should at least implement handling of redirect, success, failure and cancel actions.
The code below shows how to implement your payment method to the redirectAction PSR-14 Event of sf_event_mgt:
// Configuration/Services.yaml
services:
Vendor\Extension\EventListener\YourListener:
tags:
- name: event.listener
identifier: 'yourListener'
event: DERHANSEN\SfEventMgt\Event\ProcessPaymentInitializeEvent
After you registered your event listener, you can add code for your Event Listener to initialize the payment:
<?php
namespace Vendor\Extension\EventListener;
use DERHANSEN\SfEventMgt\Event\ModifyDetailViewVariablesEvent;
class YourListener
{
public function __invoke(ModifyDetailViewVariablesEvent $modifyDetailViewVariablesEvent): void {
// Implement your code (e.g. add variables)
$variables = $modifyDetailViewVariablesEvent->getVariables();
$variables['newVariable'] = 'Just testing';
$modifyDetailViewVariablesEvent->setVariables($variables);
}
}
The setters in all events allow you to control the behavior of the payment process in the main extension.
4. Add payment class
Please refer to the class
Abstract in sf_event_mgt for possible settings. You payment class
must extend
Abstract and you should override/set the local
$enable properties in order
to enable the actions in sf_event_mgt
Please also refer to the
Payment in sf_event_mgt to see all available PSR-14 Events.
In this example I create the class
\DERHANSEN\ and add
the following method.:
/**
* Adds required HTML (for redirection) to the given values-array
*
* @param array $values
* @param bool $updateRegistration
* @param \DERHANSEN\SfEventMgt\Domain\Model\Registration $registration
* @param ActionController $pObj
* @return void
*/
public function renderRedirectView(&$values, &$updateRegistration, $registration, $pObj)
{
$pluginSettings = $this->getPluginSettings();
$view = GeneralUtility::makeInstance(StandaloneView::class);
$view->setFormat('html');
$view->setLayoutRootPaths($pluginSettings['view']['layoutRootPaths']);
$view->setPartialRootPaths($pluginSettings['view']['partialRootPaths']);
$view->setTemplateRootPaths($pluginSettings['view']['templateRootPaths']);
// @todo - e.g. call payment providers API to initialize payment
//
// Make sure to multiply the price with the given amount of depending registrations
//
// Depending on the payment provider you may receive a redirection URL or a token
// which can be passed to the standalone view.
$view->assignMultiple([
'settings' => $pluginSettings['settings'],
]);
$values['html'] = $view->render();
}
Replace the @todo section with your own code. The returned view should include some text and at least the link for the redirection. In order process automatic redirection, the view could include a JavaScript redirect to the payment providers payment page.
5. Implement methods
Step 4 already showed how to implement one action. Feel free to implement other required
actions (at least
success,
failure and
cancel to your need.
Each PSR-14 Event enables you to update the given registration. Just set the properties of the
$registration object and set
$update to
true.
It is also possible to remove a registrations, if payment failed or was cancelled. Please see the corresponding PSr-14 Events for possible options.
6. cHash in generated links
All links created in
Payment will automatically have a cHash added by TYPO3.
This should be ok for most scenarios, but sometimes the payment provider will append GET
parameters to links (e.g. successUrl or failureUrl), which then leads to the situation,
that the TYPO3 cHash check fails.
Since all Payment actions are uncached and the registration GET parameter is checked
using a HMAC, the cHash can manually be removed from generated URLs by implementing
the
Process PSR-14 event.
7. Security conciderations
Make sure that your rendered Fluid standlone views do not contain sensitive data or possibilities
for Cross Site Scripting (XSS) (
values is rendered with
f:).