Registration actions 

Possible actions 

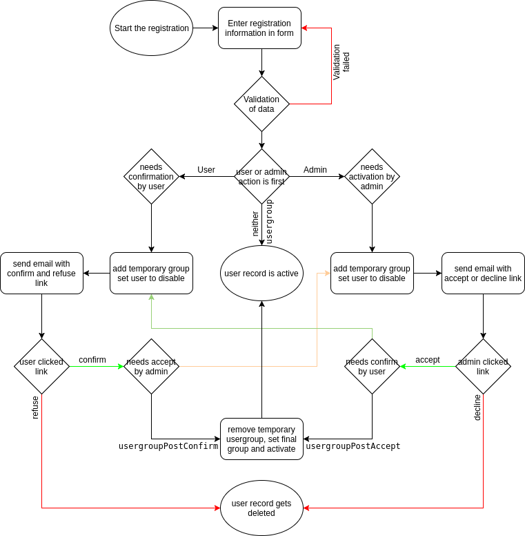
The following diagram displays which actions are necessary for a successful registration. Some of them are optional like the confirmation and activation. Some are mandatory to get a valid user to login with.

Screenshots: 

*Illustration 1: Action diagram of registration steps